尊敬的客户:您好!
首先,感谢广大客户对搜浪的信任和支持!近来,搜浪接到金万邦信息安全管理中心的通知,针对网站的信息安全管理,须为广大客户网站进行备案年检,以确保广大客户网站的信息安全,及正常运营。近日,我们已派也客户关怀小组通知各位,将相关的资源发送给广大客户,已收到部分客户的积极回信,希望各位积极配合,做好网站的年检事务,确保网站安全、持续运营。
官方的协议如下图:

尊敬的客户:您好!
首先,感谢广大客户对搜浪的信任和支持!近来,搜浪接到金万邦信息安全管理中心的通知,针对网站的信息安全管理,须为广大客户网站进行备案年检,以确保广大客户网站的信息安全,及正常运营。近日,我们已派也客户关怀小组通知各位,将相关的资源发送给广大客户,已收到部分客户的积极回信,希望各位积极配合,做好网站的年检事务,确保网站安全、持续运营。
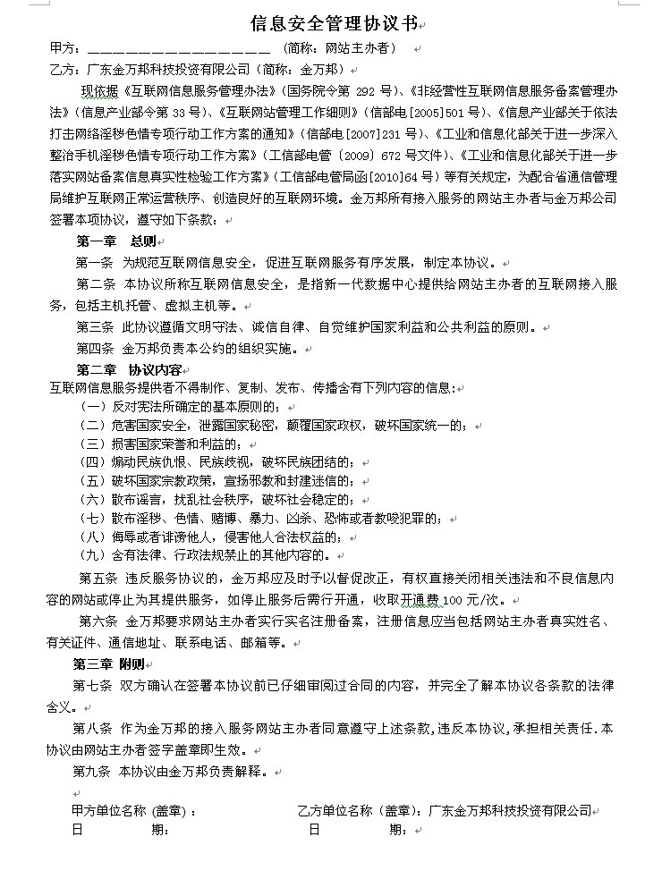
官方的协议如下图:


